
BEST
seoulrami***님이
비즈폼을 추천합니다.
비즈폼을 추천합니다.
비즈폼으로 일의 효율을 바꾸세요.
하루 300원으로 문서 작성 시간을 월 평균 20시간 절약하세요!
프리미엄 멤버십
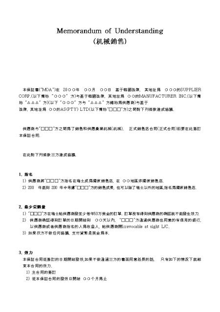
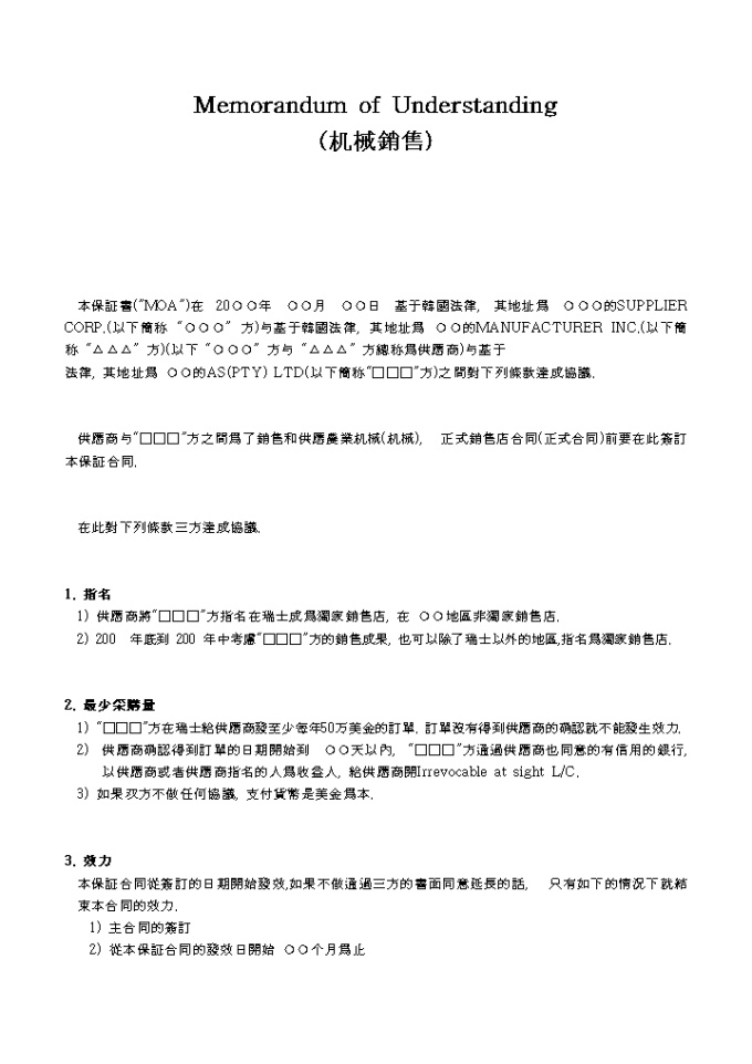
9,000원/월10_4 양해각서 (기계판매) Memorandum of Understanding(중국어)

비즈폼 프리미엄 회원제 가입해서 넘나 잘쓰고 있어요. 일용직에서 저희는 30분 단위도 필요한데 이부분도 빠르게 수정해주셔서 정말 요긴하게 잘쓰고 있습니다. 항상 ...
일용직 급여관리 프로그램(4대보험요율 자동 업데이트, 일용노무비지급명세서, 일용근로소득지급명세서)
2026년 새로 건강보험과 장기요양보험 세율이 변경되었는데 변경된 세율에 맞춰 개정된 서식을 손 쉽게 찾을 수 있어서 좋았고 매번 세율이 변경될 때마다 개정된 서...
급여관리 프로그램(대시보드, 4대보험요율 자동 업데이트, 급여대장, 급여명세서, 급여입금내역서, 급여결산보고서, 재직증명서, 근로계약서)
이번주 무료메일에서 무료다운로드 받으실 수 있습니다.
회원님의 메일함을 확인해주세요! (매주 화요일 발송)
※ 이번주에 신청하시면, 다음주 메일부터 받아보실 수 있습니다.